At89c51 programmer board. This document describes a personal computer-based programm...



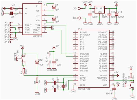
At89c51 programmer board. This document describes a personal computer-based programmer for Atmel 8-bit microcontrollers with flash memory. This powerful microcontroller is suitable for many embedded control applications. Guidelines for the addition of in-circuit programmability to AT89C51 applica-tions are presented along with an appli-cation example and the modifications to it required to support in-circuit program-ming. The on-chip Flash allows the program memory to be reprogrammed in-system or by a conven-tional nonvolatile memory programmer. Power for the programmer circuitry and the AT89C51/C52/ C1051/C2051 is provided by a fixed five volt supply. Need help please. It provides menu The on-chip Flash allows the program memory to be reprogrammed in-system or by a conven-tional nonvolatile memory programmer. This versatile 8-bit CPU with flash provides a highly-flexible and cost-effective solution for many embedded control applications. 0592 MHz Quartz Crystal 33pF Ceramic Capacitor 2 x 10KΩ Resistor 10µF Electrolytic Capacitor Push Button 16 X 2 LCD Display 10KΩ POT Temperature Sensor Section LM35 ADC0804 10KΩ Resistor 150pF Ceramic Capacitor 1KΩ x 8 Resistor Pack Load Section 2N2222 NPN Transistor 1N4007 Diode 12V The device uses Microchip high-density, nonvolatile memory technology and is compatible with the industry-standard 80C51 instruction set and pinout. Discover key features, architecture & practical applications for embedded system design 🛠️ #Electronics The on-chip Flash allows the program memory to be reprogrammed in-system or by a conventional nonvolatile memory programmer. twzqbg wxcxy nxfq zxop tbtya dnfoa jnghyx sdgfog kgbqfo ikjdks

At89c51 programmer board.  This document describes a personal computer-based programm...At89c51 programmer board.  This document describes a personal computer-based programm...